Cinema 4D
Particles in Cinema 4D | Stream
Video (9.2mb)
image
other screenshots and videos
Video1 (8.2mb)
image1
video2 (8.1mb)
image2
video3 (8.4mb)
image3
image4
Pyro Advection with Cinema 4D Particles
I rendered the scene in Arnold, there are differences compared to Redshift.
For some reason, in this example, at the beginning, the particles appear with an area that is not drawn smoothly, but with a visible outline of rectangular boundaries. Also, in the second animation, you can see how, when appearing, some of the particles fall through in the form of rectangular blocks. Particles can be reduced in size and increased in quantity. There are many settings in Pyro particles that require study and testing.
Video1 (12.9mb)
image1
video2 (14.4mb)
image2
image3
image4
image5
image6
image7
Particle Morphing with New Cinema 4d Particles

In this example, adding Field Force caused incomprehensible errors with normals disruptions.
In the version where the particles from the logo fly far into the author's sneakers, it is clear that the normals are directed incorrectly, in different directions, normals are directed in different directions, not along the line of movement, but the particle animation was performed correctly.
My normals were directed correctly, but when closing the file, the normals were not saved and it was not possible to leave them in such a way that the particles moved in their direction from the logo. After caching, the scene worked correctly, but when deleting the cache, the normals jumped and I had to add Field Force again and set all the settings, because they did not work at all. I made about 10 attempts and for some reason it worked and the file worked correctly.
Without this moment, I could not complete the lesson. When adding new forces, the Field Force normals also rearranged to be directed correctly and I had to do this operation several times when they were not reset and saved at this point. Also, when in Field Force the normals were directed correctly and the Friction modifier was added, the normals also crashed. Perhaps the crash occurred when saving the file when the animation was playing and the keyframe on the timeline was not zero. When saving the scene in the zero frame, there were no crashes, although I did not cache the file.
The author used the Arnold renderer, I also used it. Some people in the comments who used Redshift had questions about the Vertex Color Tag settings.
Since the renders have similarities and differences, some functionality may not work or be configured in other ways.
A scene with 15 thousand particles was easily rendered without caching without crashes.
But when changing 1 million particles, caching was required, which lasted about 5 minutes.
Two cached files appeared with a total weight of 60 Gb, although the original scene itself takes up 6.5 Mb.
Even a cached scene with 1 million particles played with jerks and long pauses of 5 seconds per frame from the first time.
The video has some flaws:
1. when I rendered 1 million particles, when they turned into the shape of the sneaker, they created some distinct contours with indentations, clearly visible on the edge of the sneaker, but did not fill the surface evenly. To fix this, you need to test the settings more.
2. when the particles turn into the color of the shoe texture, they do not completely turn into the color of the standard material texture.
For example, black particles were gray, and red particles also differ from the final appearance in the sneaker. Although there were no properties in the particle materials so that the particles would not be completely painted into the texture material. It turns out that the black shades of the sneaker are not displayed correctly throughout the animation.
I rendered the scene in Arnold renderer, but the Vertex Map is linked to the default material of the sneaker that was in the source.
When I export this material to Arnold material and link it to Vertex Color Tag, the particles are not recolored correctly, black shades turn to gray, reds also change saturation.
Although without particles on the sneaker, the exported Arnold material with textures is displayed correctly.
I used the default material for the particles and made color_correct, adjusting the color of the particles to the color of the sneaker materials.
Object appearance effect in Cinema 4D.
3. Also, the surface of the sneaker is filled with particles on one side. The place where the particles move does not change its position during the movement of the particles, because of this, the particles fill the entire surface of the object like spheres of magnets that move to the point of the magnet's force, but do not remain at the point of contact with the surface, but begin to fly past this place. To achieve a smooth, uniform filling of the object's surface, you need to further test the settings and possibly change the position of the force normals so that there are no new particles where the first ones were. It is unclear how the distribution of particles will occur, with a different number of particles, different forces are needed to restrain them. I used an additional effect of the object's manifestation, which will gradually draw the sneaker, but it is not as clear as with drawing with particles.
other screenshots and videos
Video1 (72mb)
video2 (74.7mb)
video3 (69.9mb)
video4 (38.7mb)
video5 (38mb)
video6 (40.2mb)
video7 (45.7mb)
video8 (38.7mb)
video9 (34.7mb)
video10 (6.39mb)
video10_2 (44.4mb)
video10_3 (45.2mb)
video10_4 (45.2mb)
image 10_3
iamge 10_4
Cinema 4D Inheritance Effector Explained - C4D Mograph Morphing
In this example, the particles in the Matrix object did not render in a simple render and Arnold.
There is also a failure, the file is working and the particle animation is performed correctly. But if you close it and reopen it, the animation of the deformation of the two letters does not work, for this you need to turn off and turn on the object of the letter "O" in the Matrix object. Without this, the animation of the deformation of objects does not work, and you can look for a long time for the cause of the failure.
Video1 (8.5mb)
video2 (5.5mb)
image1
image2
Cinema 4D Particles Basic Tutorial
Here the tracer with the standard material does not render, you can render with the hair material or add a circle with the tracer to the sweep, then the tracer will render.
There is a possible situation where if you do not render from the beginning, the tracer may not render, you need to either cache the scene or render all frames from the beginning, although in the render view the render works correctly.
Video1 (34.3mb)
video2 (23.6mb)
image1
image2
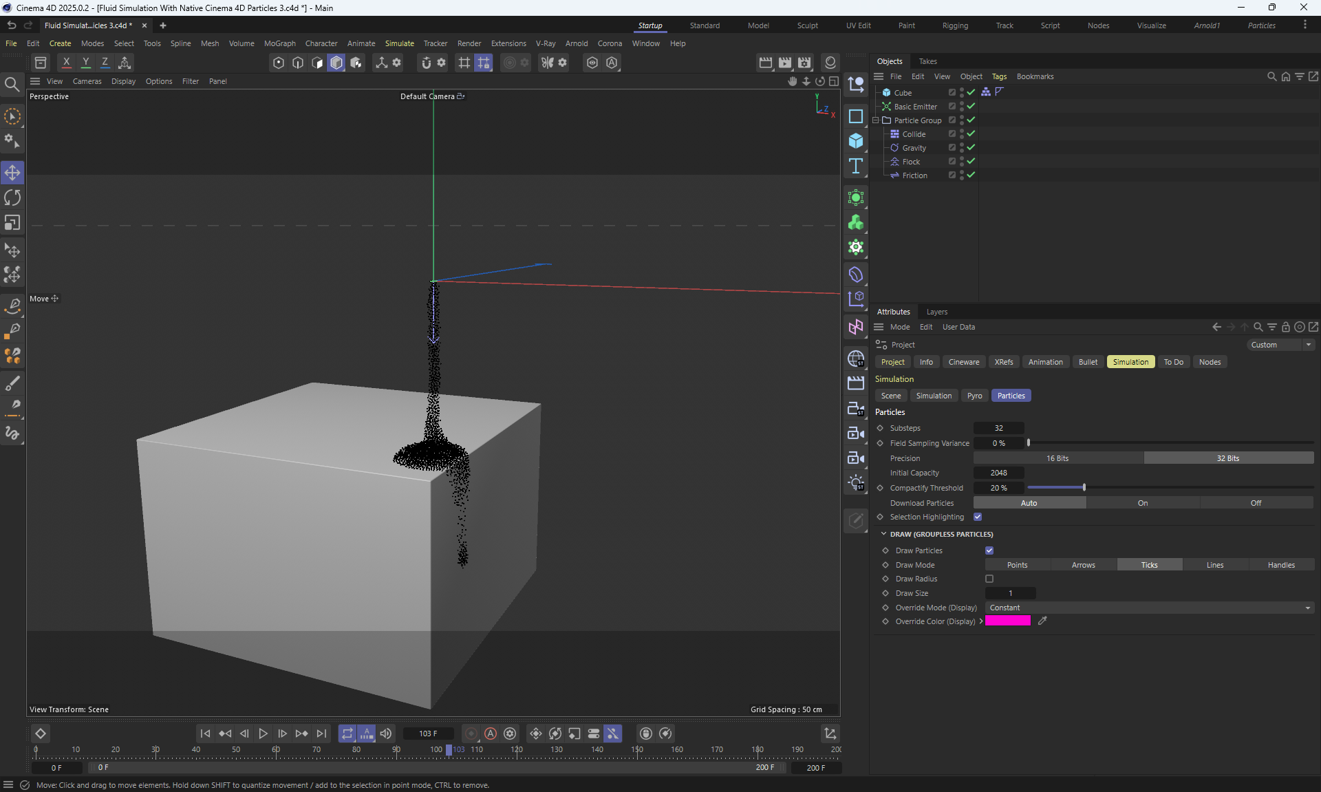
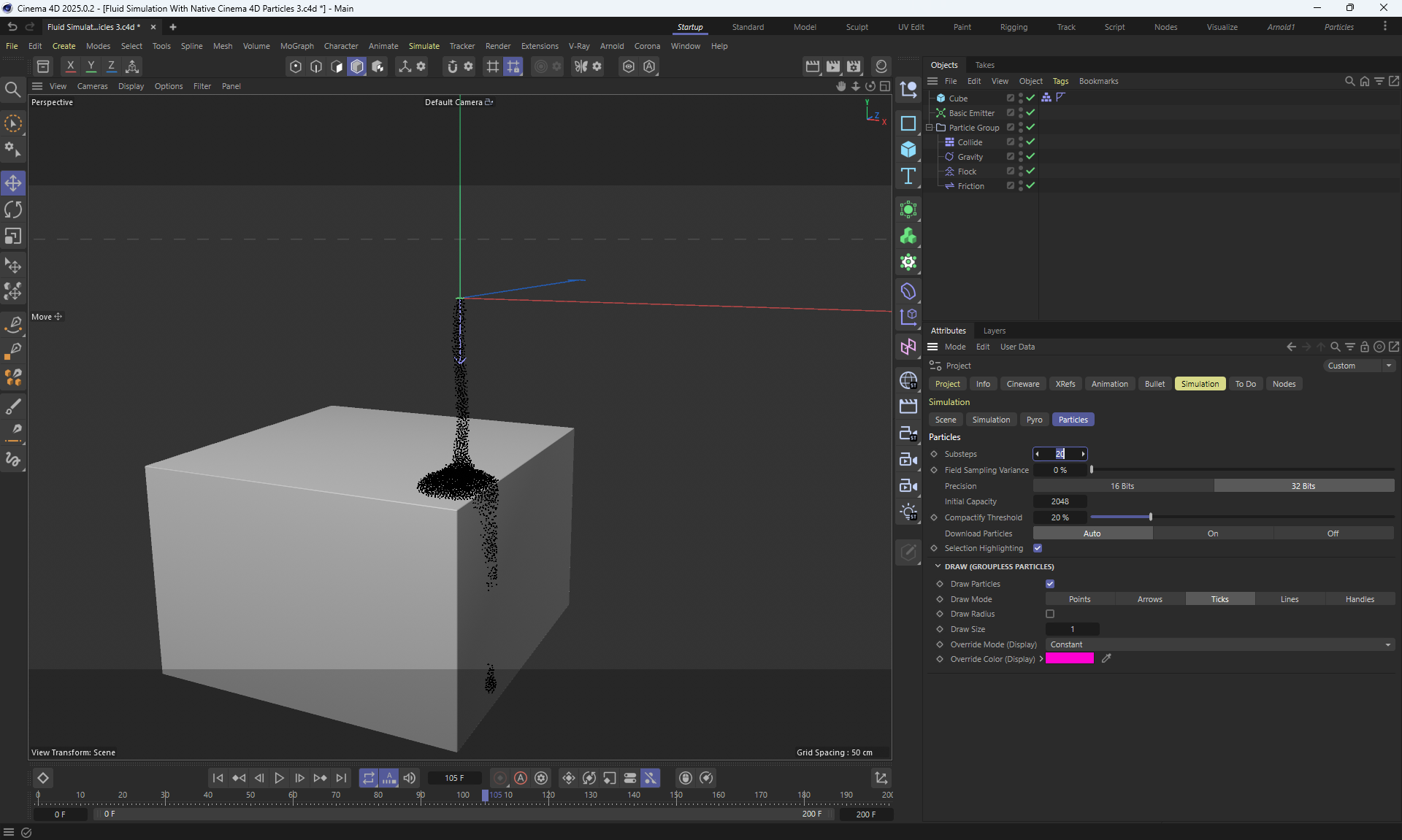
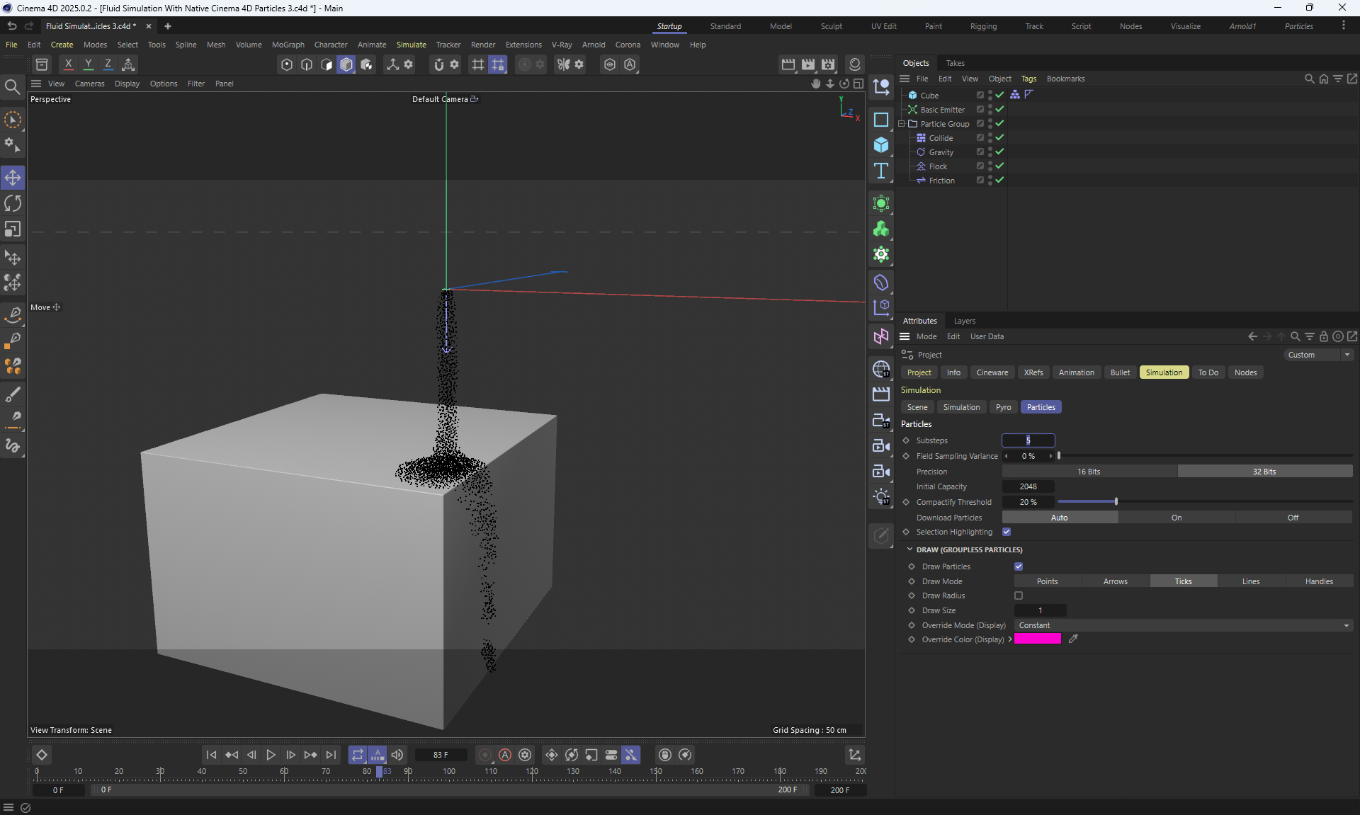
Fluid Simulation With Native Cinema 4D Particles
The author rendered the scene in Redshift, I rendered in Arnold.
other screenshots and videos
Video (14.9mb)
image
Cinema 4D Particles Tutorial: Create Fluid Effects
I was looking for a free 3D model of Tabasco sauce for example, but couldn't find one, so I used a soda can from the ready-made models. I rendered the scene in Corona.
Video (36.9mb)
image
Water Fluid | Fluid Simulation | Tutorial | NO PLUGINS | Cinema4D

To simulate fluid in Cinema 4D, there is a paid Realflow plugin or other particle simulators.
In this lesson, the author of the video tells how to simulate water flow in Cinema 4D 2023 and higher without a plugin, using a Pyro object.
I tried using Pyro in Cinema 4D 2023, but the settings were different, when adding the Pyro Object tag, the Pyro object was not added, so I did this lesson in Cinema 4D 2025.
In the author's video, the flow of water from the tap looks more like smoke, I experimented with the settings, set the Pyro Emmiter Velocity strength to 3000 and Denscity Time scale to 20%, this option is more like the flow of water from the tap, only the force of gravity for some reason did not act on the particles.
In the lesson I used 3d model of a water faucet
I used my image and generated a video from it on the site image-to-video-ai.com with the prompt "the tap handle turns and water flows from tap for 5 seconds", very realistic water was obtained, but the tap opens after the water starts pouring from the tap and the tap handle morphs into another form. Perhaps Ai wanted to close the water flow and reduced it a little. The change in the appearance of the tap handle is high-quality, but you need to achieve rotation or animate it yourself. These moments can be tested, there is only one free video generation, other generations are paid.
The first 5-second video with a simple query was generated in about 5 minutes.
The stream of water, which I spent quite a long time animating, was animated better by the neural network than I did, but turning the handle turns out to be a difficult and fuzzy task for the AI, although for a person, on the contrary, creating a stream of water is much more difficult than turning an object.
I tried to improve this result.
I made a second 10-second video with a more complex query:
"In the video, at first there is no water, then the tap handle turns 90 degrees clockwise and water starts to flow. Then the handle closes back and the water closes and a few drops at the end of the video a small stream of water drips and stops."
It took a long time to generate... 40 minutes, instead of the specified 3-5 minutes.
In the second video, the tap does not turn on the water, it immediately flows.
The tap handle turns incorrectly and tries to demorph at 90 degrees but in a different plane, resulting in incorrect morphing with water effects.
Then the water turns off, and then at the end a trickle of water appears again. But with such a trickle, I can make video with a beautiful stop of water from the middle and end of the video and animate the turn of the tap handle yourself.
Video (1.5mb)
image
AI-generated video1
AI-generated video2
Returning to Cinema 4D | Stream
I watched the stream of Mikhail Bychkov from VideoSmile, followed him and performed all his scenes to study the nuances in Cinema 4D.
Source:
Bose Smart Speaker
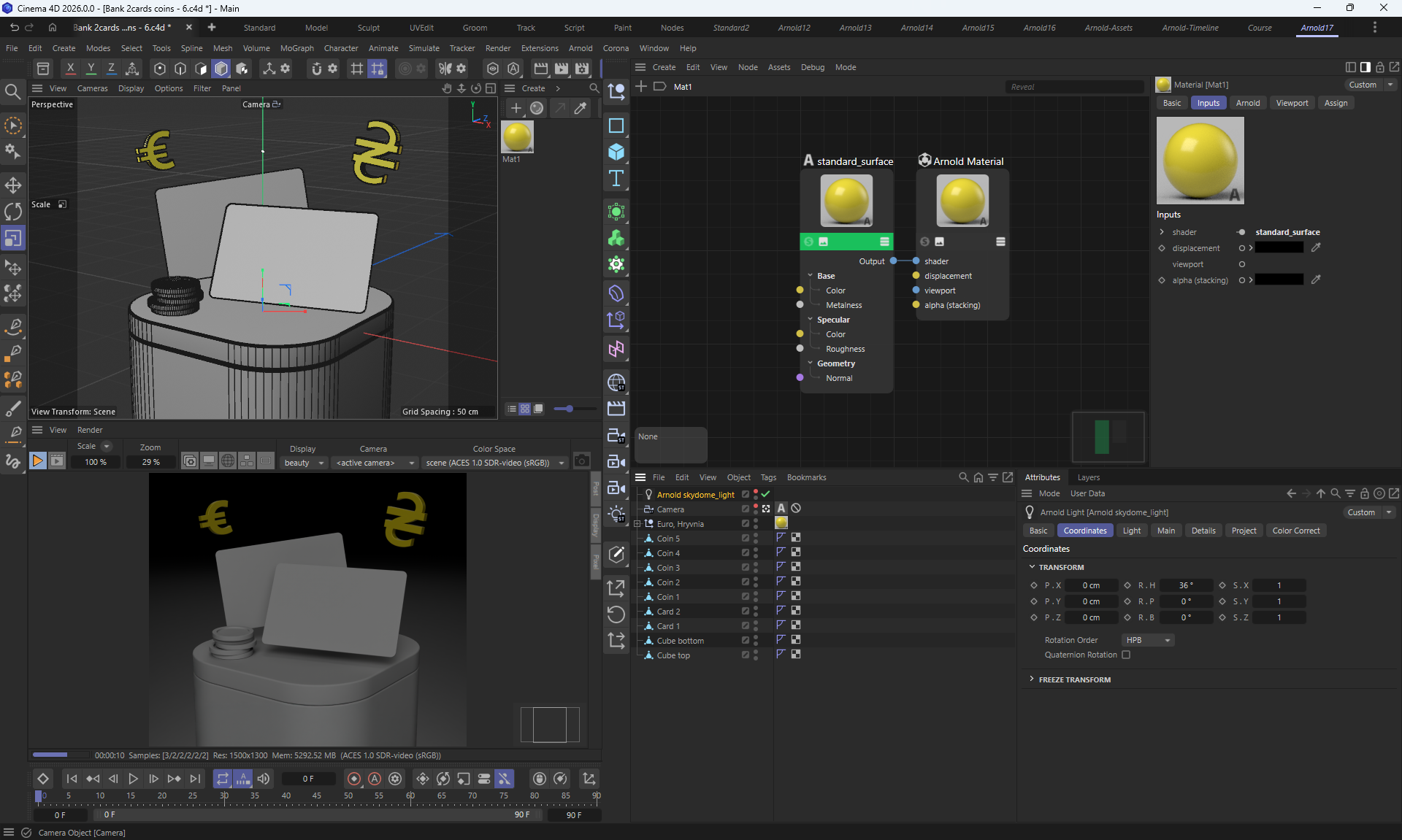
3D scene in the style of Alfa-Bank | Cinema 4D & Redshift
I watched the lesson, modeled, and made this animation to consolidate the nuances that I don't know. The author of the lesson from the Videosmile team works in Redshift in Cinema 4D, I rendered in Arnold.
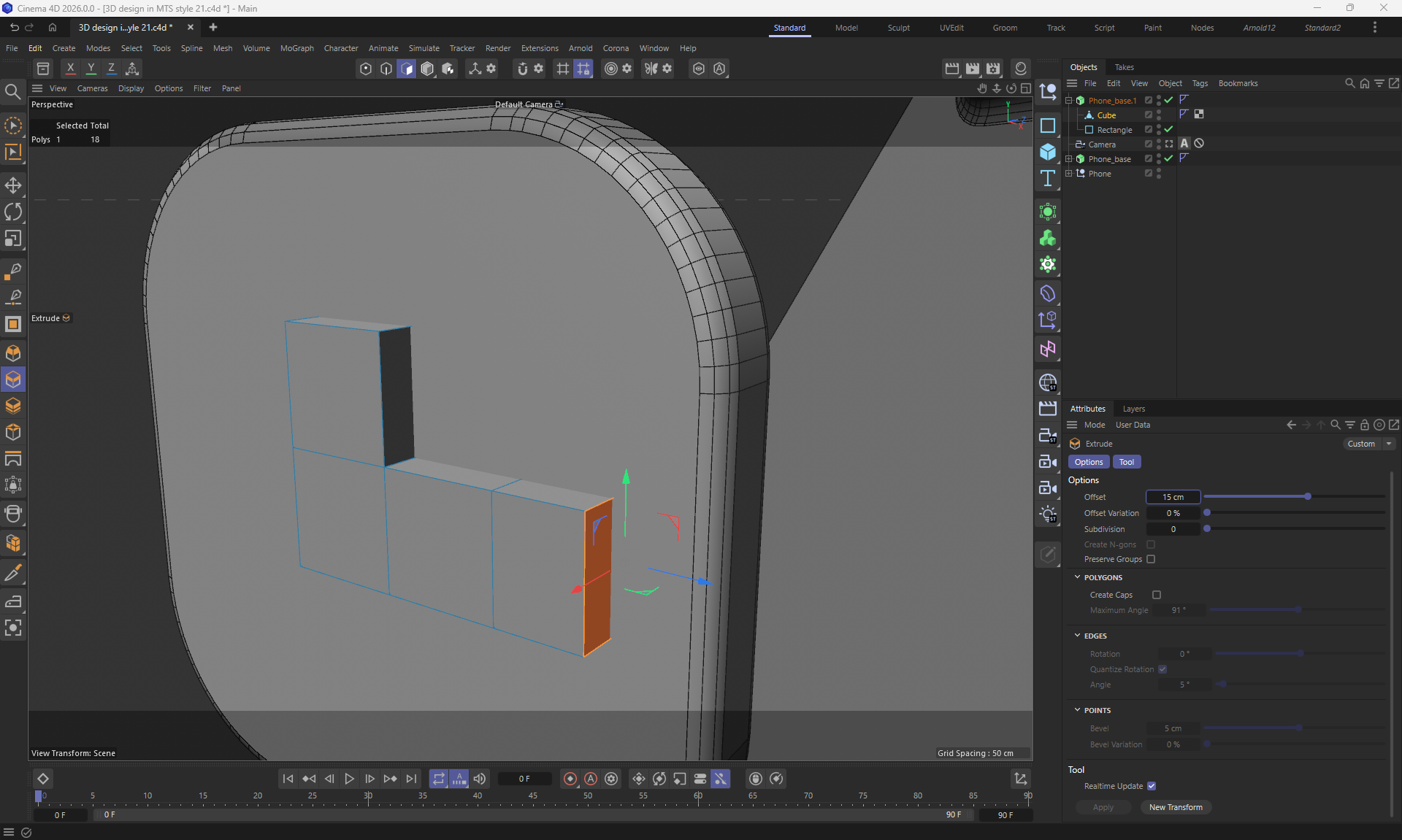
3D design in MTS style | Cinema 4D + Redshift

I watched the lesson, modeled, created a scene with materials, lighting, made this image to consolidate the nuances that I don't know. The author of the lesson, Albert Olenin from the Videosmile team, works in Redshift in Cinema 4D, I rendered in Arnold.
Redshift has Tiles and Fresnel nodes, which Arnold does not have, which makes it difficult to create materials in Arnold.
Because of this, I made these materials in other ways.
The textures in the form of a grid on the microphone in Redshift can be set in the
Tiles node, for Arnold had to draw a texture.
I created another texture in the form of stripes through the
Checkboard node, also the texture of the rings in Redshift
is set through the settings in the Tiles node, and in
Arnold there are no such settings and you have to duplicate
the color of the lines in a complex gradient in the ramp_rgb node.
Also, in Arnold I did not find the creation of a contour
in the material like in Redshift,
which is set through the Fresnel node.
There is an analogue in the Toon material, but the material
looks like a 2d object, because of this the
3d shape of the object is lost, and other settings in the material,
for example, Coat do not give such an effect.
In general, I found alternative methods
how to create materials in Arnold like Redshift,
but Redshift has more developed and expanded
functionality with various detailed settings,
which is not available in Arnold, which takes more time,
although there is much similar in Node Editor.
3D Fintech composition in Sber style | Cinema 4D & Redshift. Lesson 1
3D Fintech composition in Sber style - materials, light and animation | Lesson 2

I watched two lessons, modeled, created a scene with materials, lighting, made a scene with animation to fix the nuances that I don't know. The author of the lesson, Albert Olenin from the Videosmile team, works in Redshift in Cinema 4D, I rendered in Arnold.
Arnold does not have a Tiles node, like in Redshift, it has a mixing of many colors with the main one.
The C4D noise node has only two colors, so you have to come up with a method for adding additional colors, for example, to add not only gray dots, but also add other colors.
In the material for coins in Arnold, I tried to create an extrusion on the edges of the coin where the black color is. But you need the light color to be longer than the black. The author of the lesson in Redshift uses the Tiles node and there are many colors, but Arnold does not have such a node, I did it in a different way.
In Arnold render it is not clear how to set transparent frames for animation,
you can make two separate images, one without a mask, the second - a black mask of the object on a transparent background. You can remove masks in the lighting settings, you can make a mask if you do not add a color for lighting, but if you add lighting with a color for the background, I did not find a way to make transparent png and so that the lighting color is stored in a transparent shield and the background is transparent.
3D scene in the style of PrivatBank | Cinema 4D & Redshift
I watched the lesson, modeled, created a scene with materials, lighting, made a scene with animation to consolidate the nuances that I don't know. The author of the lesson, Evgeny Stoyko from the Videosmile team, works in Redshift in Cinema 4D, I rendered in Arnold.
This animation is non-commercial, I did not make it for PrivatBank.
Sources of PrivatBank cards that I found:
card1
card2
card3
card4
Video1 (50mb not compressed)
Video1 (1.3mb compressed)
Video2 (50mb not compressed)
Video2 (0.7mb compressed)