Cinema 4D курс для просунутих 2021
Spline
After Effects
Cinema 4D
3ds max
Unity
Blender
- Курс 2018
- Octane
- Arnold
- Курс Arnold
- V-Ray
- Corona
- Курс Анімація 2023
- Курс Pro 2021
- Уроки

Вивчаю Cinema 4D, вивчаю цей курс Супер Cinema 4D Pro - курс по Cinema 4D для просунутих
посилання
Завантажити курс: торент лінк
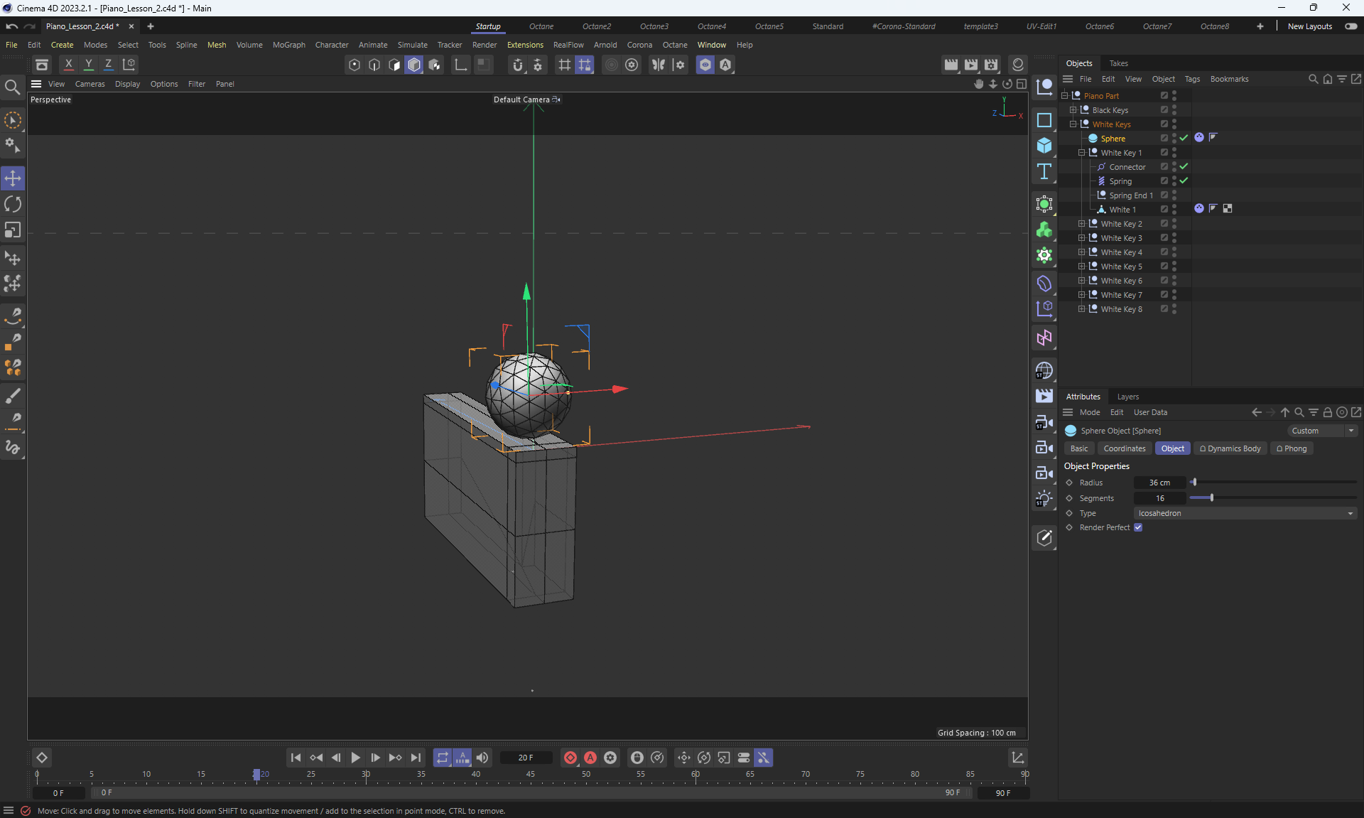
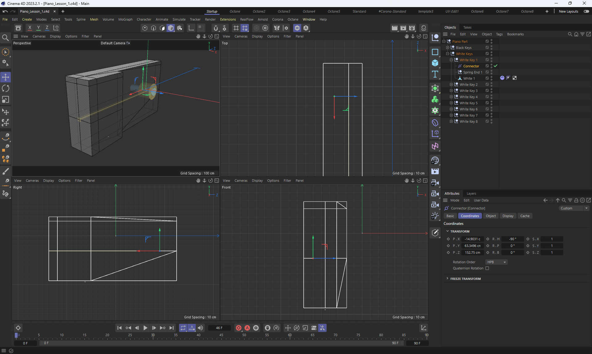
1. Поля у Cinema 4D
Відео1 (7mb) зображення1 відео2 (11.8mb) зображення2
відео3 (11.4mb) зображення3 відео4 (10.6mb) зображення4
відео5 (10mb) зображення5 відео6 (5mb) зображення6
Дивився уроки та тестував матеріали автора, автор викладав сцени у стартовому стані, створював їх до фінального стану за відео.
Інші відео: Cinema 4D: Color shader in Octane Cinema 4D & Octane Tutorial - Adding a Background Image (3 Ways)
2. Анімація складних об'єктів
Відео1 (3.5mb) зображення1 відео2 (3.6mb) зображення2
відео3 (3.2mb) зображення3 відео4 (3.6mb) зображення4
відео5 (3.9mb) зображення5 Фінальне відео6 (8mb) зображення6
Під час вивчення цього розділу вивчав роботу із таймлайном.
У таймлайні є "Automatic mode" з усіма анімаціями та "User mode", де можна додавати вибірково групи слоїв з анімаціями та редактивувати їх.
Анімації створював за уроком автора, анімації окремих статичних елементів можна доопрацьовувати.
Для кращої наочності всіх анімацій потрібно створювати багато камер та фокусувати їх на різних ракурсах, як це робив автор в уроках.
Інше відео: How to DENOISE Grainy Footage in After Effects
3. Візуалізація вірусу
Відео1 (5.2mb) зображення1
відео3 (5.6mb) зображення3
Я моделював цей вірус за автором, вивчав як це робити, тестував усі налаштування, щоб отримати схожий результат.
Інше відео: The Best Redshift Settings - Cinema 4D/Redshift
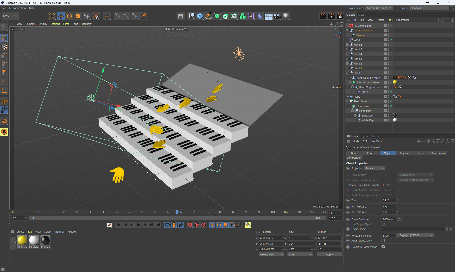
4. Вокселі у Cinema 4D
Відео1 (5.6mb) зображення1
відео2 (5.6mb) зображення2
відео3 (5.5mb) зображення3 зображення автора
Робив послідовно цю сцену за автором по уроку. Рендерив у Octane та Redshift. У сцені є багато тонкощів, які можна налаштовувати, змінювати, покращувати освітлення, змінювати палітру кольорів та інші ідеї щодо оформлення та анімацій. Експериментуючи з налаштуваннями та підбираючи вдалий ракурс камери, можна отримати цікаві дизайни.
5. Частинки у Cinema 4D
Відео1 (6.6mb) зображення1
Відео1 (5.5mb) зображення1 відео2 (18.2mb) зображення2
відео2 (13.5mb) зображення2
Відео1 (5.8mb) оригінальне відео2 (9.6mb) сповільнене зображення1 ChatGPT питання
Це відео я згенерував з 65 кадрів, але було всього 2 секунди, я збільшив його час вдвічі і додав додаткові кадри.
Я спершу пробував таке рішення:
Плавный переход Morph Cut на монтажных стыках в After Effects как в Premiere Pro - AEplug 114
Але воно працює для декількох кадрів і це довго.
Я кілька разів питав у ChatGPT як це зробити, знайшов вірне рішення.
Frame Blending & Pixel Motion in After Effects - Explained
Зображення Виконував інші роботи з частинками по стріму Михайла Бичкова, автора цього курсу.
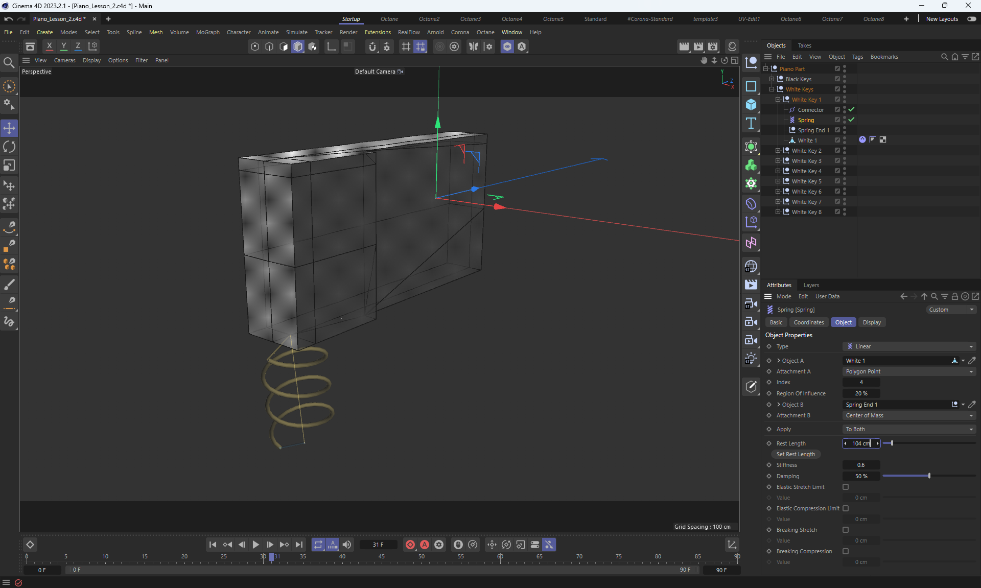
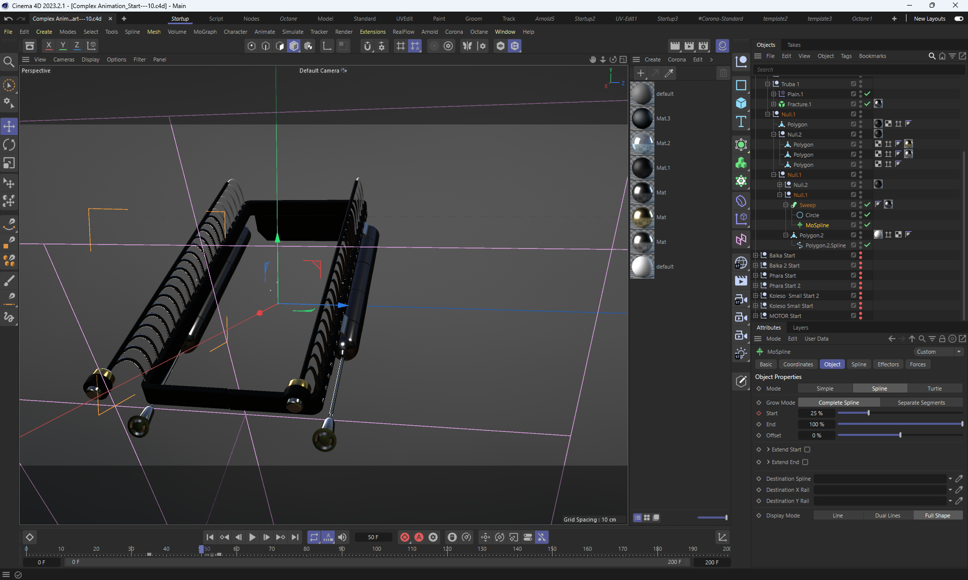
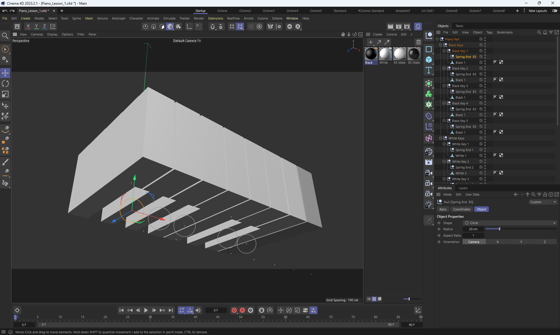
6. Просунута динаміка
Відео (9.7mb)
Відео1 (6mb)
Відео (15.3mb) image1 image2 image3 image4 image5
Відео1 (1.6mb)
відео2 (1.8mb)
відео3 (1.9mb)
відео4 (4.7mb)
відео5 (1.3mb)
відео6 (2.2mb)
відео7 (4.8mb)
відео8 (2.9mb)
відео9 (2.2mb)
відео10 (2.6mb)
відео11 (6mb)
відео12 (0.6mb)
відео13 (6.5mb)
image1
image2
image3
image4
image4-відео (12.2mb)
image6
image6-відео (5.7mb)
image7
image7-відео (5.7mb)
відео8 (7.2mb)
Фінальне відео (14mb)
фінальне зображення1
фінальне зображення2
Відео1 (3mb)
відео2 (2.2mb)
відео3 (1mb)
відео4 (1.6mb)
відео5 (1.5mb)
відео6 (1mb)
відео7 (1.7mb)
відео8 (2.9mb)
відео9 (2.8mb)
відео10 (1mb)
відео11 (1.1mb)
відео12 (1.2mb)
відео13 (1.6mb)
відео14 (1.4mb)
відео15 (2.5mb)
Фінальне відео (14mb)
фінальне зображення
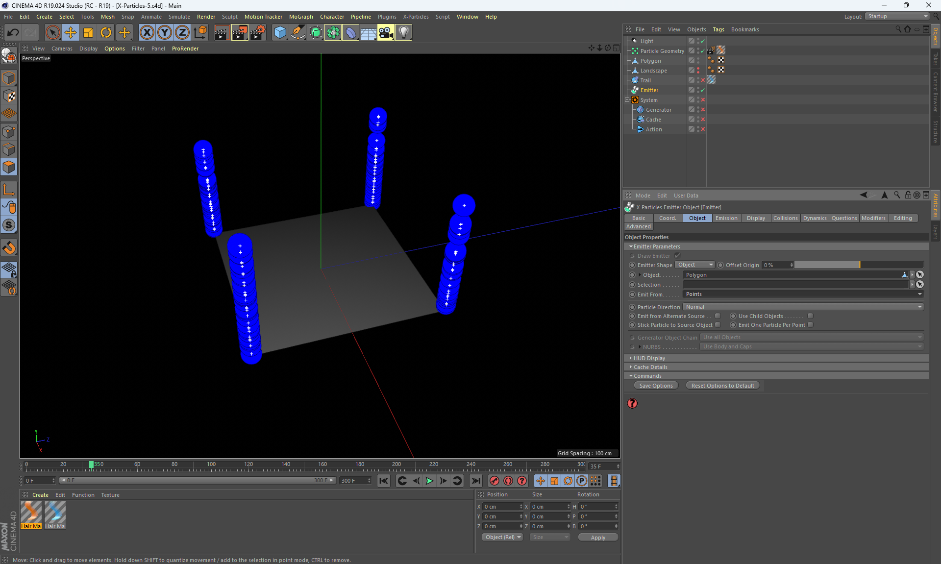
7. X-Particles
Відео1 (31mb) зображення1 відео2 (32mb) зображення2 відео3 (32mb) зображення3
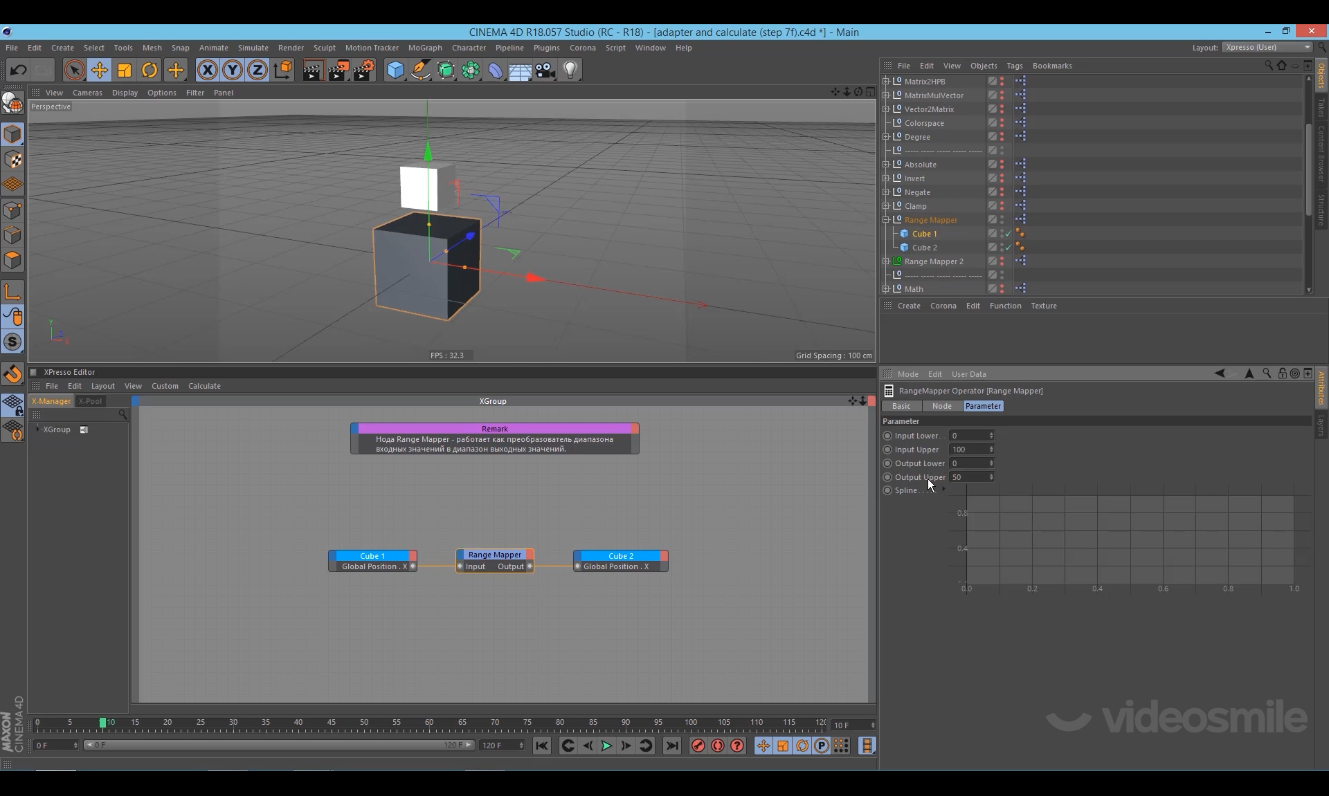
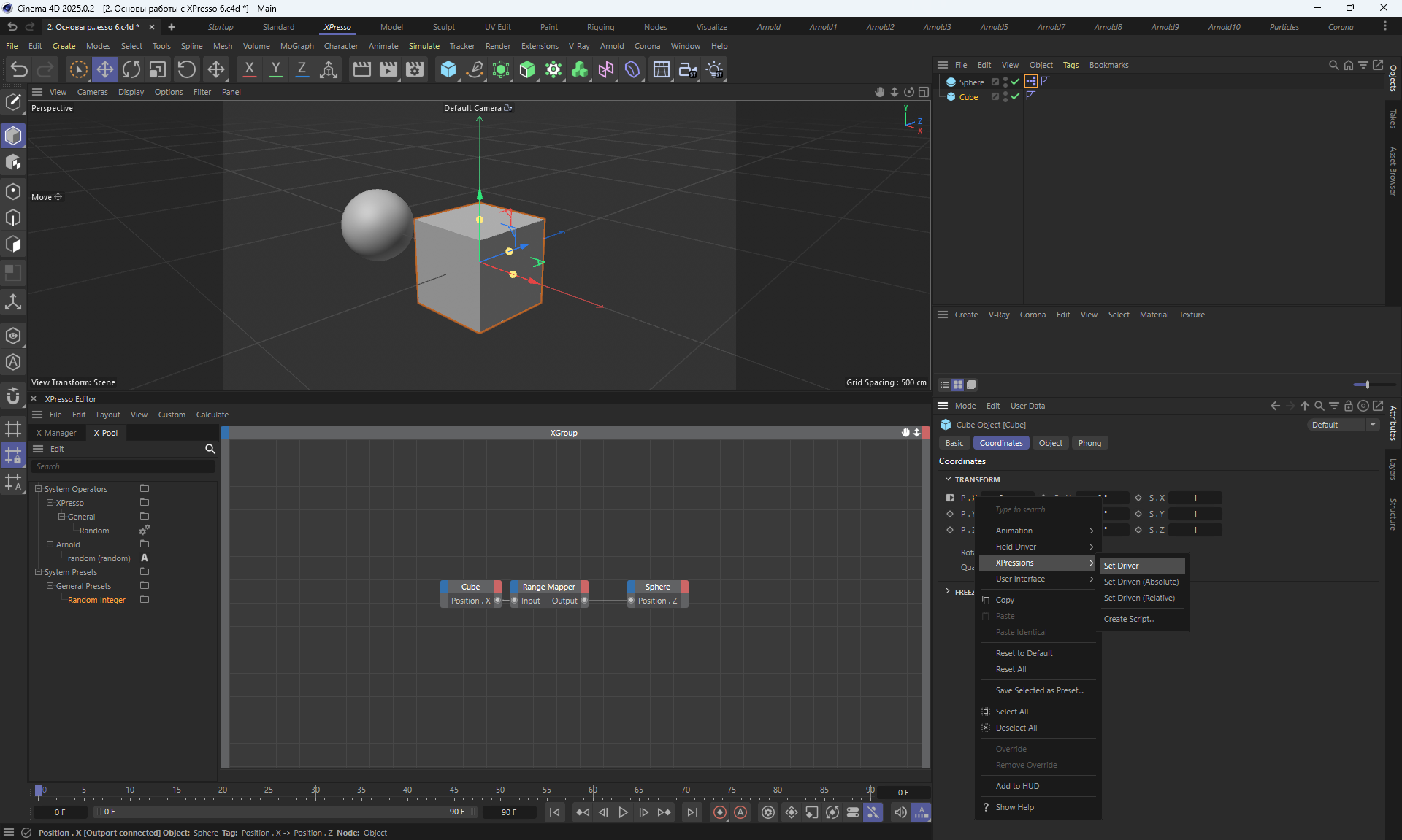
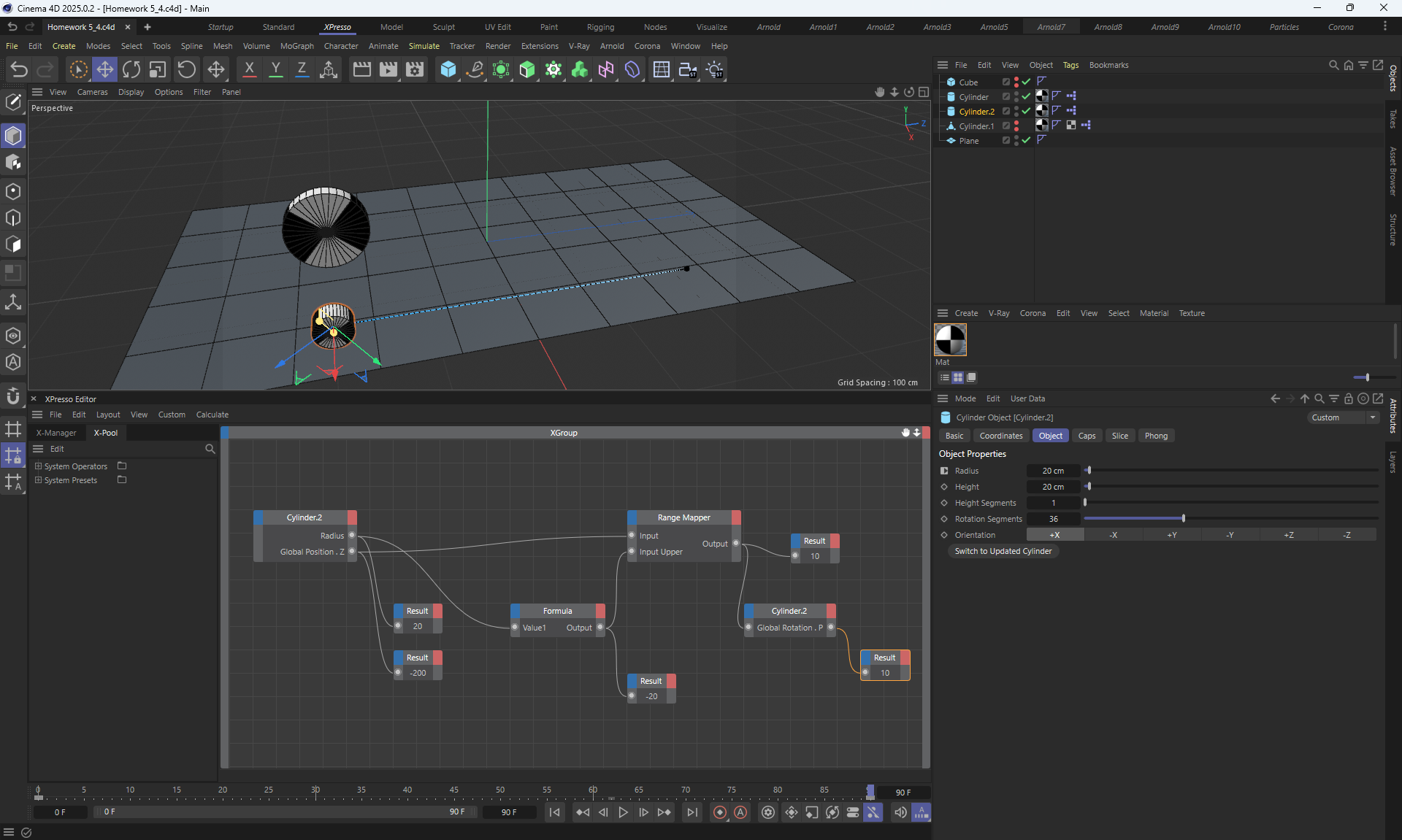
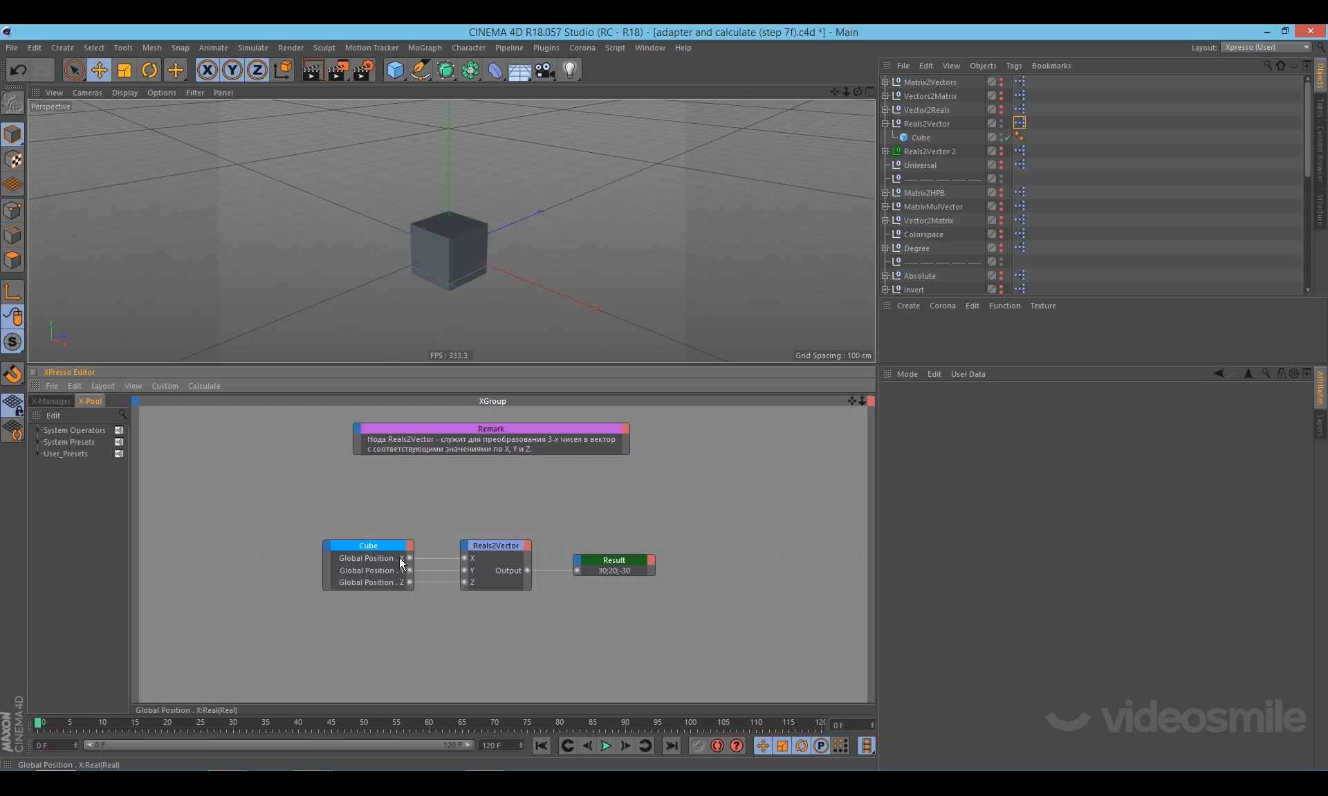
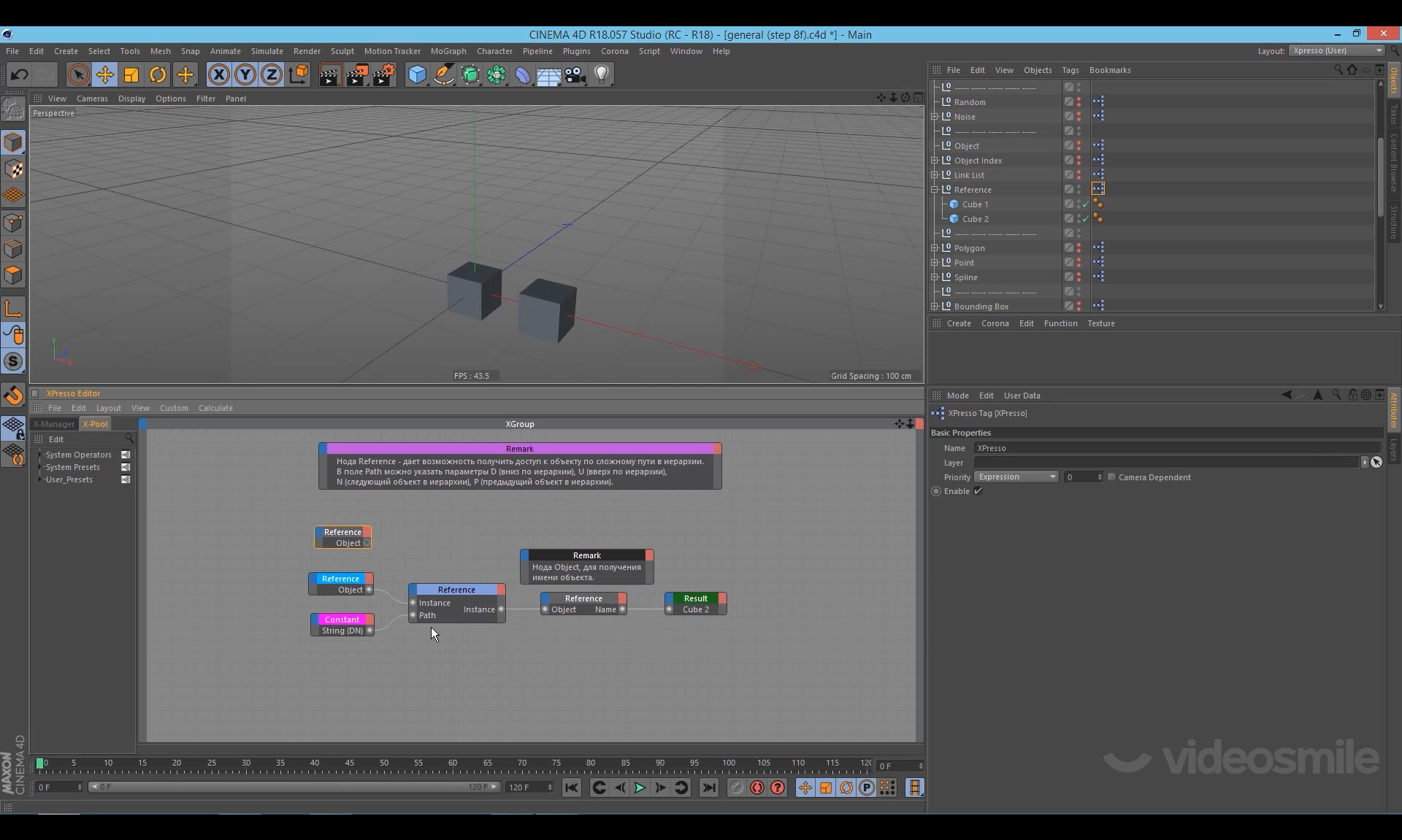
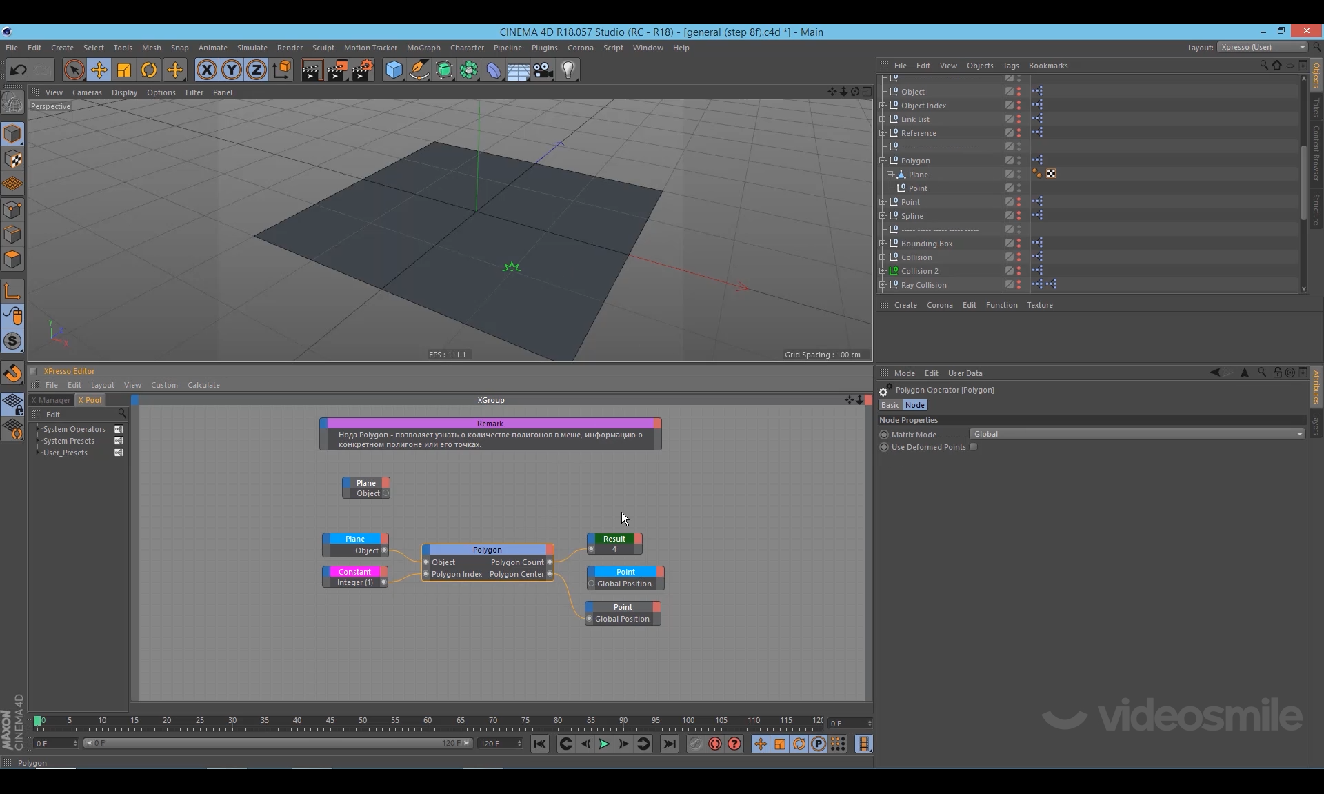
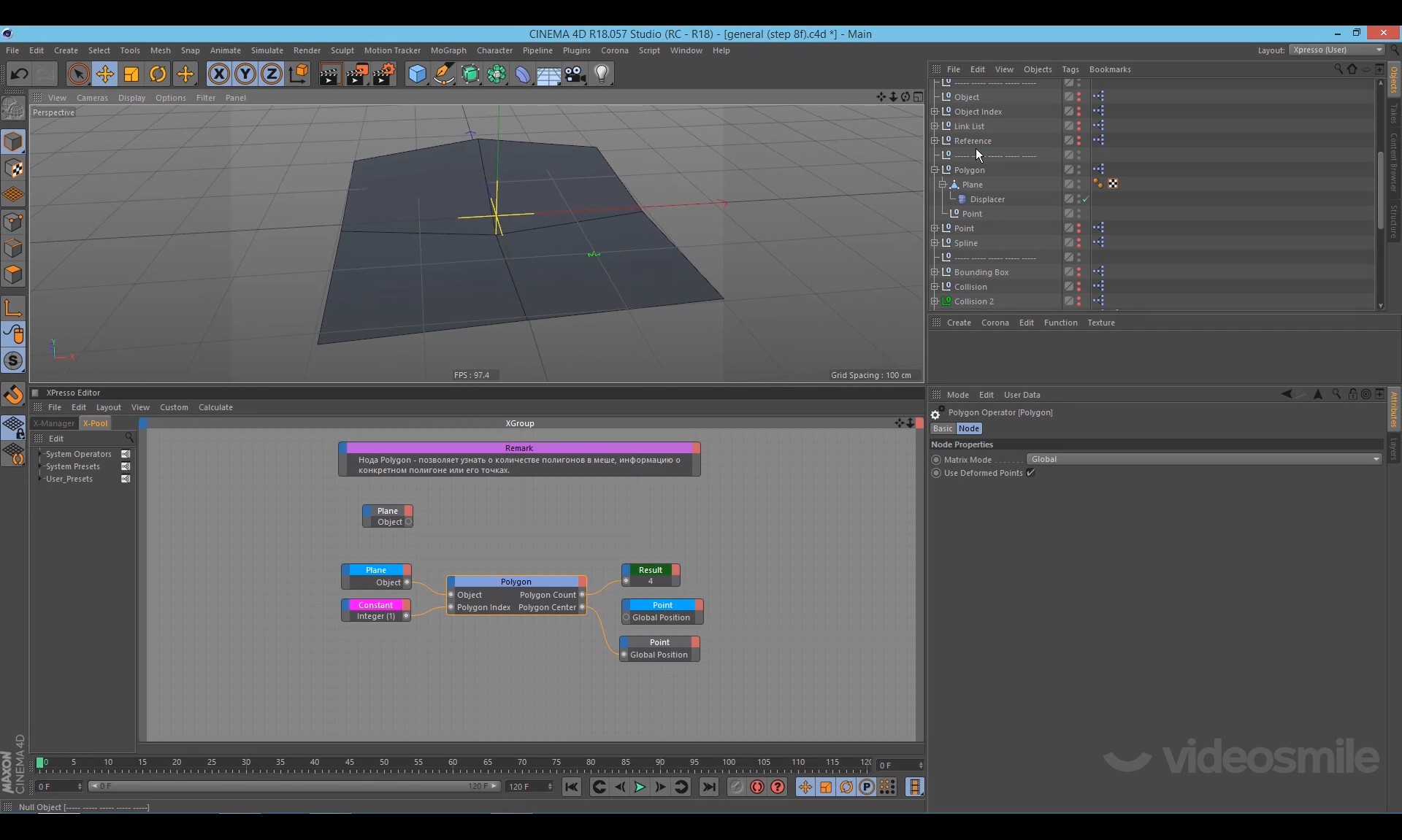
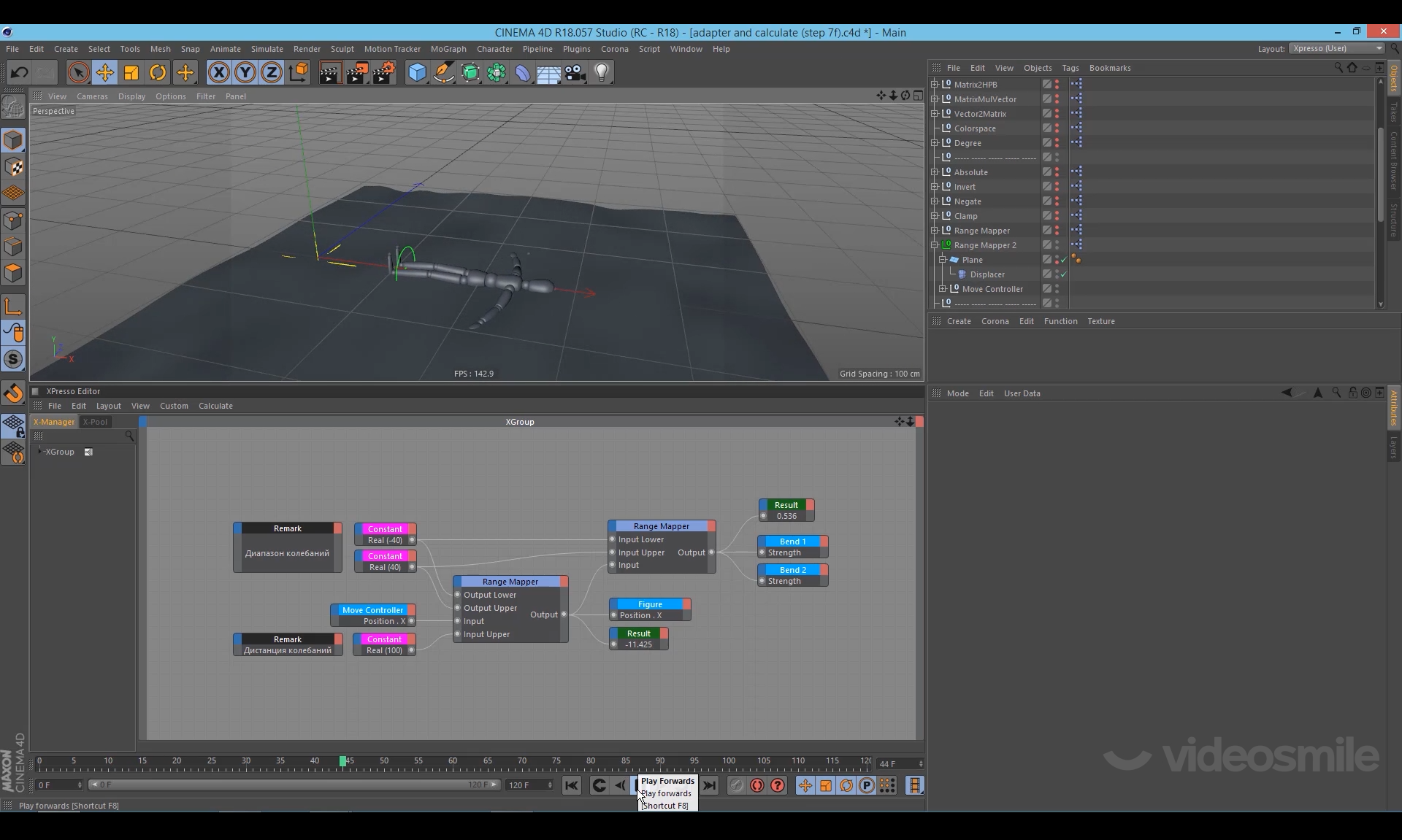
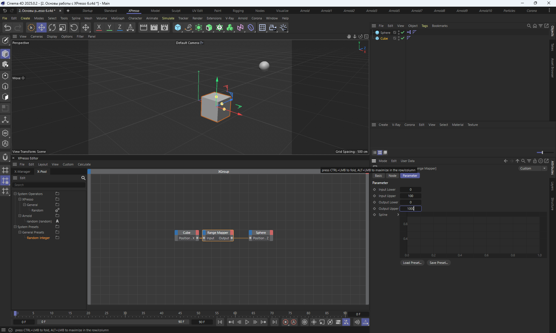
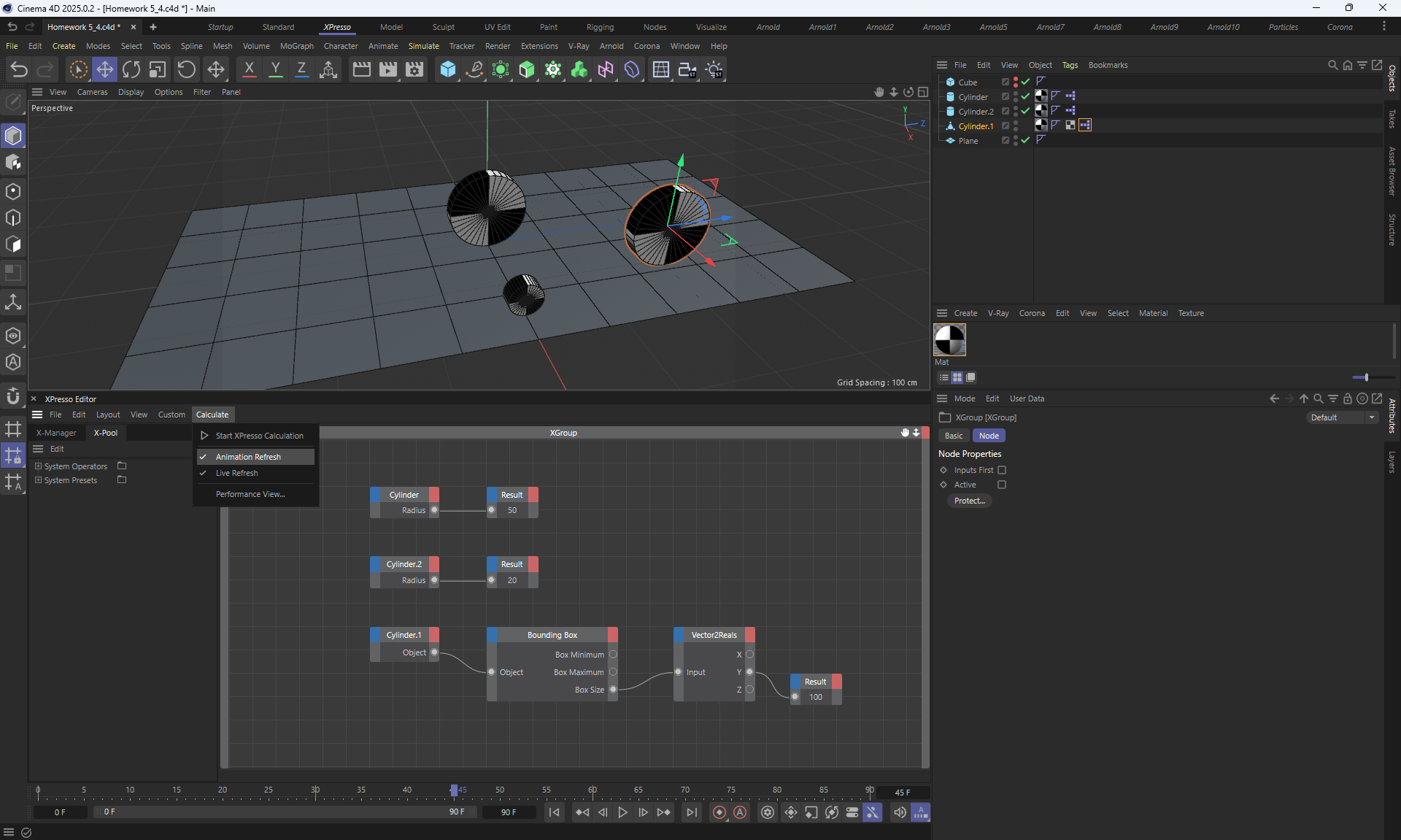
8. Xpresso
Відео1 (1.8mb) відео2 (0.4mb) відео3 (0.5mb) відео4 (1mb) відео5 (2.1mb) відео6 (1mb) відео7 (2.4mb) відео8 (0.5mb) відео9 (1.6mb)
















































































































































































































































































































































































































































































































































































































































































































































































































































































































































































































































































































































