Cinema 4D, Course Animation 2023
Spline
After Effects
Cinema 4D
3ds max
Unity
Blender
- Course 2018
- Octane
- Arnold
- Arnold Course
- V-Ray
- Corona
- Course Animation 2023
- Course Pro 2021
- Lessons
I studied the course [Alexey Brin] Cinema 4D Animation (2023)
link
0 - The very beginning, briefly about easing
1 - Dividing animation into components
2 - Exhibition centers
3 - Changing the animation through the Track Modifier tag
Cinema 4d R25 Track Modifier Tag
4 - Using the dynamics of solid bodies
5 - Inconspicuous variety
6 - Noticeable diversity
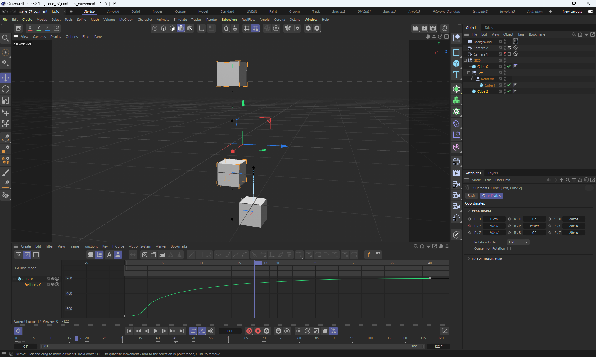
7 - Constant movement
8 - Attention to detail
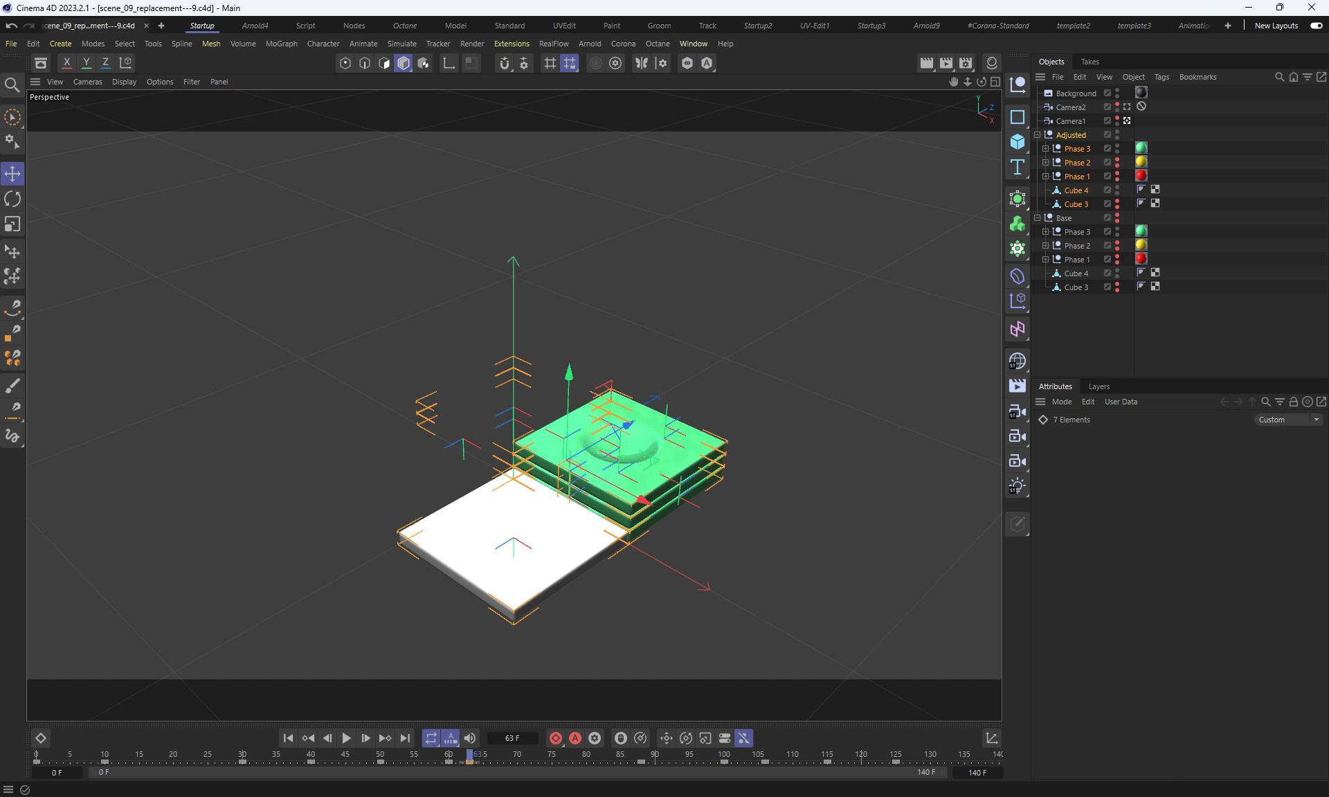
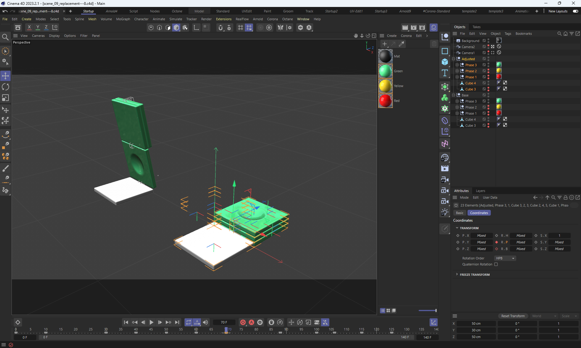
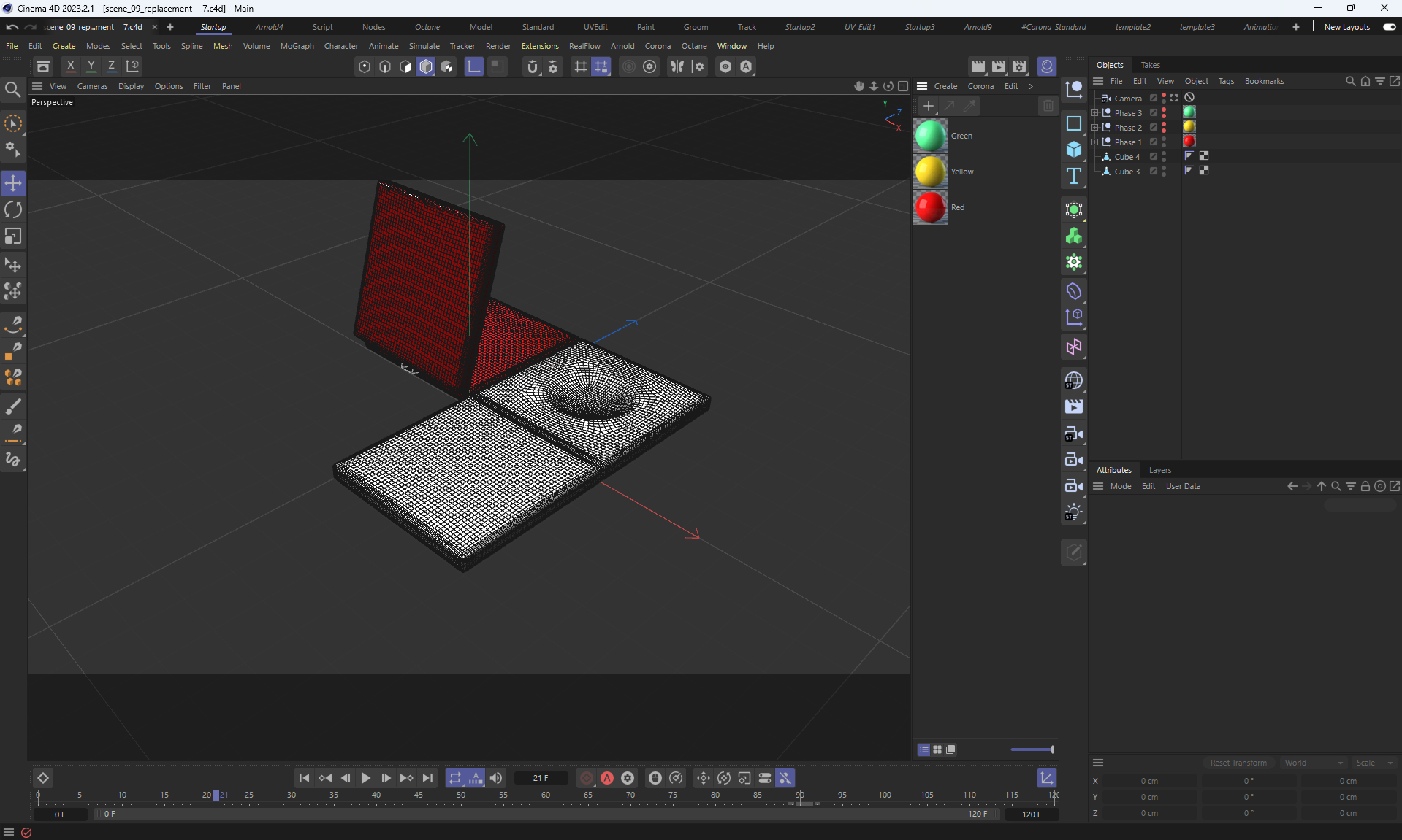
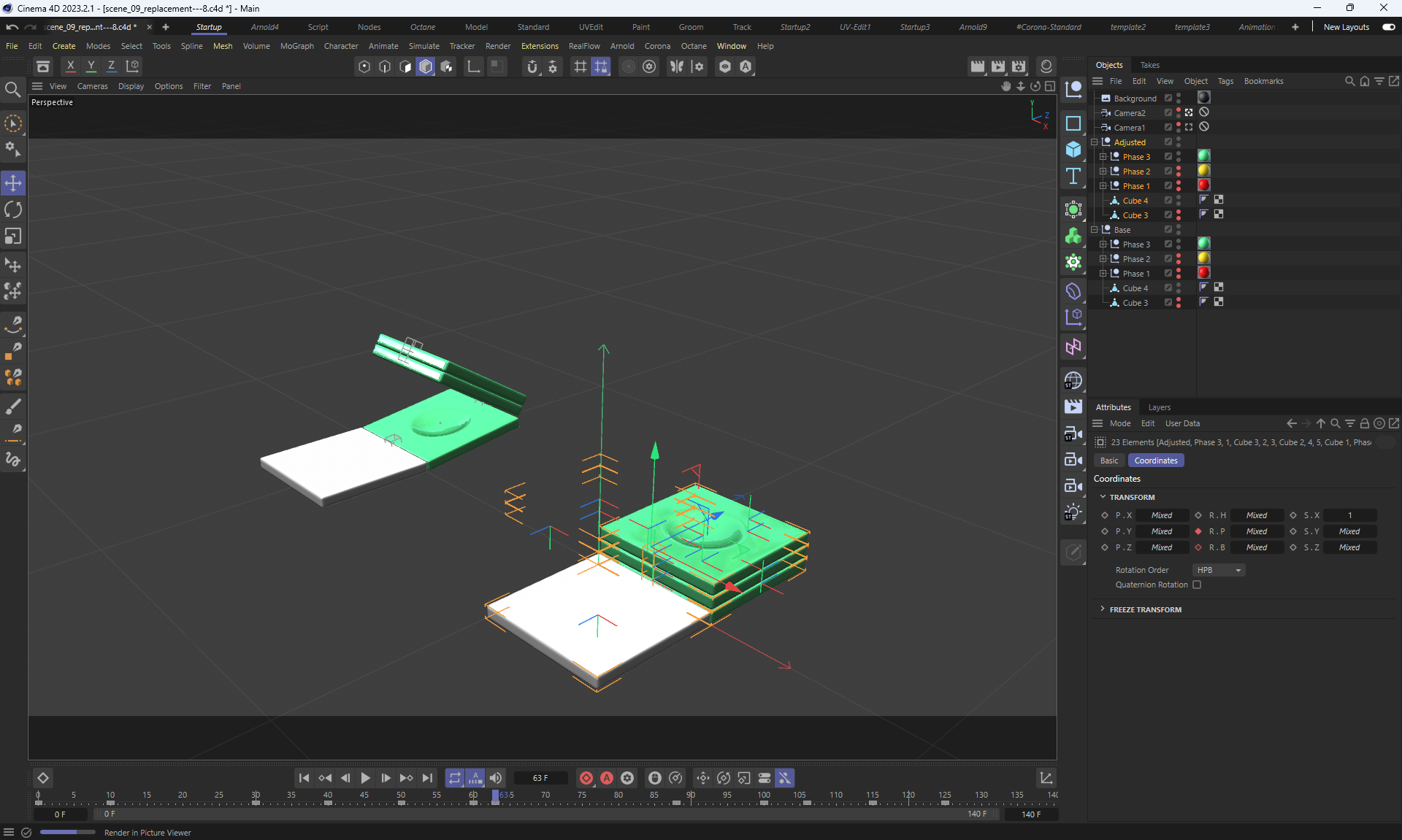
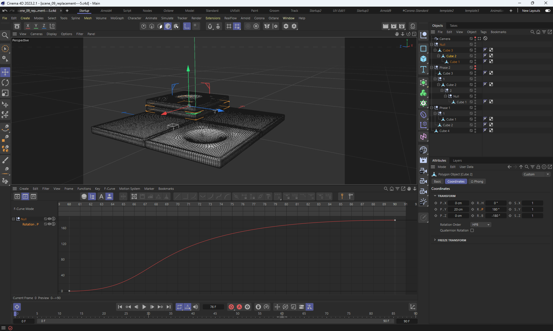
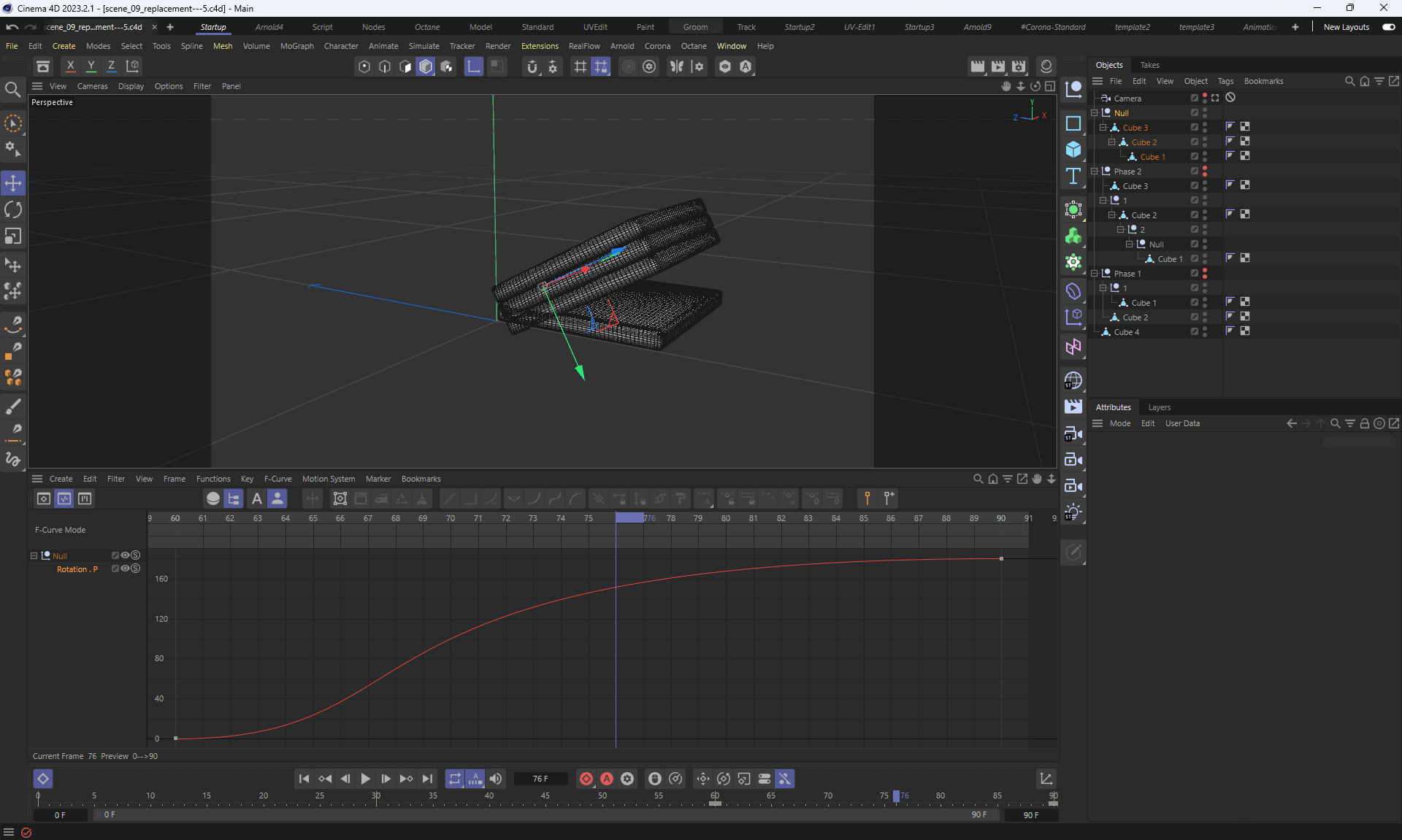
9 - Substitution
I worked hard on this animation, it has many groups with points around which parts of the animation rotate. In different phases it was necessary to correctly position all the elements and make the animation smooth. In different phases it was necessary to hide different groups of elements. It is easy to get confused when creating this animation even when following the author.
10 - Bindings
11 - Inertia























































































































