Cinema 4D, Arnold
Spline
After Effects
Cinema 4D
3ds max
Unity
Blender
Learning Scenes - Arnold for Cinema4d
Вивчав Arnold сцени. Сгенерував по ним зображення.
Вивчав:
Cinema 4D and Arnold How to Remove Noise and Grain - Quick and Easy Beginner Tutorial! - (2022)
Setting up Arnold render lights in Cinema 4D
All about the Arnold render material
Arnold Render у Cinema 4D | Стрім#71
Tutorial No.70 : Creating the Infinite Floor look in Arnold for Cinema 4D
Cinema 4D Arnold How to engrave logo on surfaces
Making a crystal in Cinema 4D and Arnold render
Вивчав Arnold по уроку.
Мої результати:
Кристал1
кристал2
screenshot1
screenshot2
Nodes in Arnold Render, Cinema 4D
Вивчав Arnold по уроку.
Мої результати:
File1
screenshot1
screenshot2
file2
file3
screenshot3
screenshot4
screenshot5
file5
screenshot6
screenshot7
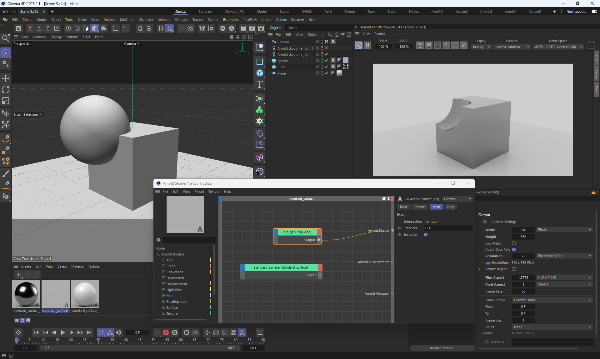
Part 2 of Arnold's Nodes render in Cinema 4D
Вивчав Arnold по уроку.
Мої результати:
File1
screenshot1
screenshot2
file2
file3
screenshot3
screenshot4
file4
file5
screenshot5
screenshot6
file6
screenshot7
screenshot8
file7
screenshot9
screenshot10
Making looped animation in Cinema 4D. Arnold render in Cinema 4D
Вивчав Cinema 4D і Arnold, робив відео по уроку.
Мої результати:
Video (4.7mb)
screenshot
Modeling and Photorealism in Cinema 4D and Arnold render
Вивчав Cinema 4D і Arnold, моделював по уроку.
Мої результати:
Video (6mb)
image1
image2
image3
image4
image5
Screenshot_1
screenshot_2
screenshot_3
screenshot_4
Текстури:
texture1
texture2
Яблука не моделював, 3d моделі яблок:
яблоко1
яблоко2
яблоко3
яблоко4
яблоко5
яблоко6
Modeling the Nativity Scene in Cinema 4D and Arnold Render
Вивчав Cinema 4D і Arnold, моделював по уроку.
Мої результати:
Video (5.3mb)
image1
image2
screenshot1
screenshot2
Текстури деревини:
Textures: Wood
Текстура
How to Create a 3D Composite in Cinema 4D with Arnold
Вивчав Arnold по уроку.
Tutorial Displacement with Arnold Materials in Cinema 4DМої результати:
Image
screenshot
Tutorial Displacement with Arnold Materials in Cinema 4D
Вивчав Arnold по уроку. Сгенерував зображення.
Мої результати:
Image1
image2
image3
image4
Screenshot1
screenshot2
screenshot3
screenshot4
screenshot5
screenshot6
Інший схожий відеоурок:
SURFACE IMPERFECTION | CINEMA 4D | ARNOLD RENDER | 3D RENDER
Making an animated scene in Cinema 4D, Arnold render
Вивчав Arnold, робив анімацію по уроку. Зробив основну сцену як в уроці.
Мої результати:
Video (5.7mb)
image1
image2
screenshot1
screenshot2 Color Palettes:
з уроку
How to Use Layer Shader and Layer RGBA in Cinema 4D and Arnold
Вивчав Arnold, моделював, робив текстури по уроку.
Мої результати:
Image1
screenshot1
screenshot2
image2
screenshot3
image3
screenshot4
image4
screenshot5
image5
image6
image7
screenshot6
image8
screenshot7
image9
screenshot8
Cinema 4D Tutorial: Creating Realistic Dew on Objects
Робив сцену з замком по уроку 3D модель замка
Cinema 4D Tutorial: Rendering Dew Scene with Arnold Render
Вивчав Arnold, робив краплі як в уроці.
Мої результати:
Video (5.7mb)
image1
image2
screenshot1
screenshot2 Color Palettes:
текстура іржавого металу
TUTORIAL | How To Create A Dynamic Pillow Animation in C4D With Cloth
Робив сцену з анімацією подушок по уроку.
У цьому уроці автор використовує Redshift, оскільки в мене не було ліцензії, я робив рендер в Arnold.
Cinema 4D Tutorial: How to Render Fabric In Arnold
Вивчав Arnold, дивився уроки, робив по ним візуалізацію сцени.
Мої результати:
Video (16.2mb)
image
screenshot1
screenshot2
screenshot3
screenshot4
screenshot5
screenshot6
screenshot7
screenshot8
screenshot9
screenshot10
screenshot11
screenshot12
screenshot13
screenshot14
screenshot15
screenshot16
screenshot17
Cinema 4D Arnold material stacking
Вивчав Arnold, моделював сцену с парфюмом як в уроці.
Мої результати:
Video (6.5mb)
image1
image2
image3
image4
screenshot1
screenshot2
Шукав матеріали для уроку:
3D Perfum bottle model текстура1 текстура2 Gumroad - 50+ High Quality Studio HDRI Pack
C4D & Arnold Render | 3D product Design
Вивчав Arnold і Cinema 4D, дивився урок, робив по ньому цю сцену з пляшкою вина.
Мої результати:
Video (5.7mb)
image1
image2
image3
image4
screenshot1
screenshot2
screenshot3
screenshot4
screenshot5
screenshot6
screenshot7
screenshot8
screenshot9
screenshot10
screenshot11
screenshot12
screenshot13
screenshot14
screenshot15
screenshot16
screenshot17
screenshot18
screenshot19
screenshot20
screenshot21
screenshot22
screenshot23
screenshot24
screenshot25
screenshot26
screenshot27
screenshot28
screenshot29
screenshot30
Cinema 4D Arnold Material based label Texturing
Вивчав Arnold і Cinema 4D, дивився уроки, робив по ним цю сцену з банкою пива
Cinema 4D Arnold Material based label Texturing, Cinema 4D Arnold realistic fingerprint and scratches
Мої результати:
Video (5.5mb)
Фінальне зображення1
Фінальне зображення2
image1
image2
image3
image4
image5
image6
image7
image8
image9
screenshot1
screenshot2
screenshot3
screenshot4
screenshot5
screenshot6
screenshot7
screenshot8
screenshot9
screenshot10
screenshot11
screenshot12
screenshot13
screenshot14
screenshot15
screenshot16
screenshot17
Introduction to Arnold Render | CInema 4D 2024
Вивчав Arnold та Cinema 4D, робив сцену по уроку.
Мої результати:
Video (6.3mb)
image1
image2
screenshot1
screenshot2
screenshot3
screenshot4
screenshot5
screenshot6
screenshot7
screenshot8
screenshot9
screenshot10
screenshot11
screenshot12
У цьому уроці автор виклав ісходники, тестував урок. Додав обертання камери, щоби краще показати сцену.

























































